1kg Yük Hücresi + HX711 Modül Ağırlık Ölçüm Seti
1kg Yük Hücresi ve HX711 Modül Ağırlık Takımı, hassas ölçüm gerektiren projeleriniz için tasarlanmış profesyonel bir çözümdür. Bu set, 1kg kapasiteli yük hücresi ile analog sinyalleri dijitale dönüştüren HX711 modülünü birleştirir. Arduino, Raspberry Pi ve benzeri mikrodenetleyicilerle tam uyumlu olan bu takım, endüstriyel kalibrasyondan DIY projelere kadar geniş bir kullanım alanı sunar. Yüksek hassasiyet, dayanıklılık ve kolay entegrasyon özellikleriyle öne çıkar.
Teknik Özellikler
Yük Hücresi:
- Yük Hücresi Kapasitesi: 1 kg
- Ayırıcı Giriş Gerilimi: ± 40mV
- Veri Hassasiyeti: 24 bit (24 bit A / D Çevirici Entegre)
- Yenileme Frekansı: 80 Hz
- Çalışma Gerilimi: 4.8 - 5.5V
- Çıkış gerilim aralığı: 2.6V ~ 5.5V
- Çalışma akımı: <10 mA
- Boyutu: 34.5mm x 20.5mm x 1.1mm
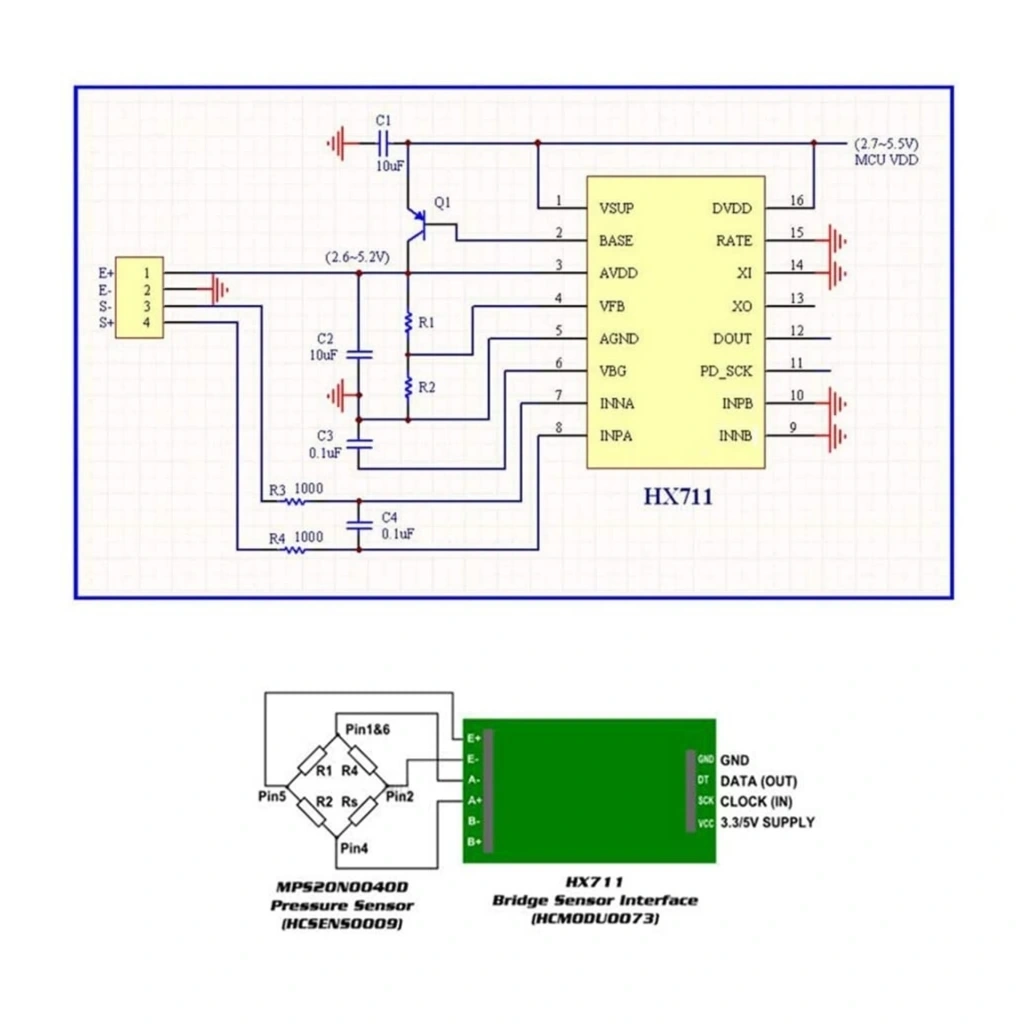
Güç Hücresi Bağlantıları:
- Kırmızı: Power +
- Siyah: Power -
- Yeşil: Sinyal +
- Beyaz: Sinyal -
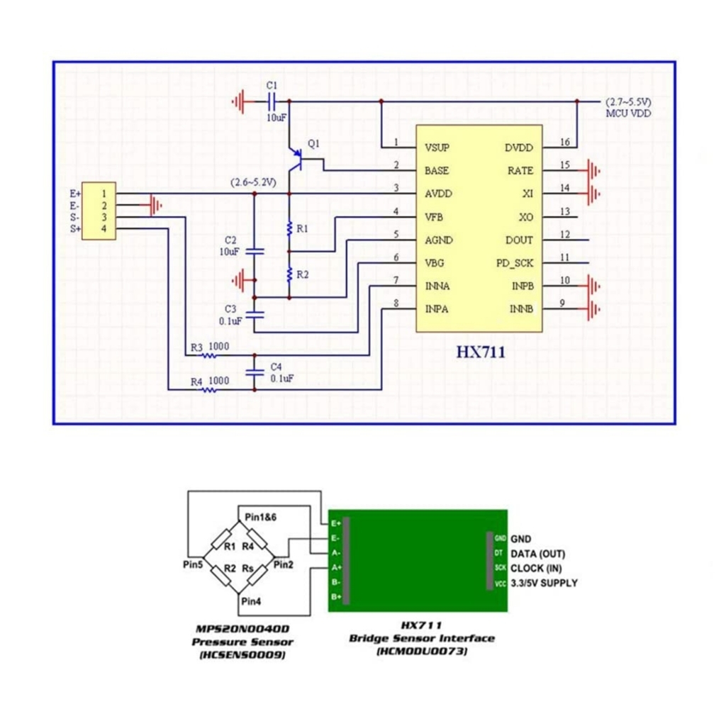
HX711 Modül:
- ADC Çözünürlük: 24-bit
- Örnekleme Hızı: 10Hz veya 80Hz
- Çalışma Voltajı: 2.6-5.5V DC
- Giriş Kanalları: 2 adet (A ve B)
- Arayüz: Dijital (I/O)
Anahtar Avantajlar
-
24-bit Hassasiyet: Miligram seviyesinde ölçüm yaparak laboratuvar standartlarında performans.
-
Dayanıklı Yapı: IP65 koruma sınıfı ile zorlu ortamlarda uzun ömürlü kullanım.
-
Hızlı Entegrasyon: Arduino IDE ve Raspberry Pi için hazır kütüphanelerle kolay kurulum.
-
Çok Yönlü Uyumluluk: Endüstriyel otomasyon, akıllı tarım, DIY robotik projeler gibi farklı alanlara uygun.
-
Ekonomik Set: Yük hücresi ve modülün tek pakette sunulmasıyla maliyet avantajı.
Uygulama Alanları
-
Akıllı Tartı Sistemleri: Mutfak tartıları, endüstriyel paketleme makineleri, drone yakıt ölçümü.
-
Robotik ve Otomasyon: Robot kollarda kuvvet algılama, konveyör bant sistemlerinde ağırlık kontrolü.
-
Eğitim ve Prototipleme: Mühendislik öğrencileri için sensör ve modül entegrasyonu eğitimleri.
-
Tarım Teknolojileri: Tohum, gübre veya sulama sistemlerinde hassas ölçüm çözümleri.
-
DIY Projeler: Kişisel elektronik projelerde ölçüm ve veri toplama amaçlı kullanım.
Paket İçeriği
1 adet 1kg kapasiteli yük hücresi.
1 adet HX711 modülü.
| Diğer Özellikler |
| Stok Kodu | VLT-2641 |
| Marka | China |
| Stok Durumu | Var |
Havale / Eft :
Havale İle : 96,97 TL
Tek Çekim :
Kredi Kartı ile : 96,97 TL
Bankalara Göre Taksit Seçenekleri (Kampanyalı taksitler kalın yazıyla belirtilmiştir) :
 |
| Ay |
Taksit Tutarı |
Toplam Tutar |
| 2 |
52,17 TL |
104,34 TL |
| 3 |
35,44 TL |
106,32 TL |
| 4 |
27,07 TL |
108,29 TL |
| 5 |
22,05 TL |
110,27 TL |
| 6 |
18,71 TL |
112,24 TL |
| 7 |
16,32 TL |
114,21 TL |
| 8 |
14,52 TL |
116,19 TL |
| 9 |
13,13 TL |
118,18 TL |
| 10 |
12,01 TL |
120,14 TL |
| 11 |
11,10 TL |
122,11 TL |
| 12 |
10,34 TL |
124,09 TL |
 |
| Ay |
Taksit Tutarı |
Toplam Tutar |
| 2 |
52,17 TL |
104,34 TL |
| 3 |
35,44 TL |
106,32 TL |
| 4 |
27,07 TL |
108,29 TL |
| 5 |
22,05 TL |
110,27 TL |
| 6 |
18,71 TL |
112,24 TL |
| 7 |
16,32 TL |
114,21 TL |
| 8 |
14,52 TL |
116,19 TL |
| 9 |
13,13 TL |
118,18 TL |
| 10 |
12,01 TL |
120,14 TL |
| 11 |
11,10 TL |
122,11 TL |
| 12 |
10,34 TL |
124,09 TL |
 |
| Ay |
Taksit Tutarı |
Toplam Tutar |
| 2 |
52,17 TL |
104,34 TL |
| 3 |
35,44 TL |
106,32 TL |
| 4 |
27,07 TL |
108,29 TL |
| 5 |
22,05 TL |
110,27 TL |
| 6 |
18,71 TL |
112,24 TL |
| 7 |
16,32 TL |
114,21 TL |
| 8 |
14,52 TL |
116,19 TL |
| 9 |
13,13 TL |
118,18 TL |
| 10 |
12,01 TL |
120,14 TL |
| 11 |
11,10 TL |
122,11 TL |
| 12 |
10,34 TL |
124,09 TL |
 |
| Ay |
Taksit Tutarı |
Toplam Tutar |
| 2 |
52,17 TL |
104,34 TL |
| 3 |
35,44 TL |
106,32 TL |
| 4 |
27,07 TL |
108,29 TL |
| 5 |
22,05 TL |
110,27 TL |
| 6 |
18,71 TL |
112,24 TL |
| 7 |
16,32 TL |
114,21 TL |
| 8 |
14,52 TL |
116,19 TL |
| 9 |
13,13 TL |
118,18 TL |
| 10 |
12,01 TL |
120,14 TL |
| 11 |
11,10 TL |
122,11 TL |
| 12 |
10,34 TL |
124,09 TL |
 |
| Ay |
Taksit Tutarı |
Toplam Tutar |
| 2 |
52,17 TL |
104,34 TL |
| 3 |
35,44 TL |
106,32 TL |
| 4 |
27,07 TL |
108,29 TL |
| 5 |
22,05 TL |
110,27 TL |
| 6 |
18,71 TL |
112,24 TL |
| 7 |
16,32 TL |
114,21 TL |
| 8 |
14,52 TL |
116,19 TL |
| 9 |
13,13 TL |
118,18 TL |
| 10 |
12,01 TL |
120,14 TL |
| 11 |
11,10 TL |
122,11 TL |
| 12 |
10,34 TL |
124,09 TL |
 |
| Ay |
Taksit Tutarı |
Toplam Tutar |
| 2 |
52,17 TL |
104,34 TL |
| 3 |
35,44 TL |
106,32 TL |
| 4 |
27,07 TL |
108,29 TL |
| 5 |
22,05 TL |
110,27 TL |
| 6 |
18,71 TL |
112,24 TL |
| 7 |
16,32 TL |
114,21 TL |
| 8 |
14,52 TL |
116,19 TL |
| 9 |
13,13 TL |
118,18 TL |
| 10 |
12,01 TL |
120,14 TL |
| 11 |
11,10 TL |
122,11 TL |
| 12 |
10,34 TL |
124,09 TL |
 |
| Ay |
Taksit Tutarı |
Toplam Tutar |
| 2 |
52,17 TL |
104,34 TL |
| 3 |
35,44 TL |
106,32 TL |
| 4 |
27,07 TL |
108,29 TL |
| 5 |
22,05 TL |
110,27 TL |
| 6 |
18,71 TL |
112,24 TL |
| 7 |
16,32 TL |
114,21 TL |
| 8 |
14,52 TL |
116,19 TL |
| 9 |
13,13 TL |
118,18 TL |
| 10 |
12,01 TL |
120,14 TL |
| 11 |
11,10 TL |
122,11 TL |
| 12 |
10,34 TL |
124,09 TL |
 |
| Ay |
Taksit Tutarı |
Toplam Tutar |
| 2 |
52,17 TL |
104,34 TL |
| 3 |
35,44 TL |
106,32 TL |
| 4 |
27,07 TL |
108,29 TL |
| 5 |
22,05 TL |
110,27 TL |
| 6 |
18,71 TL |
112,24 TL |
| 7 |
16,32 TL |
114,21 TL |
| 8 |
14,52 TL |
116,19 TL |
| 9 |
13,13 TL |
118,18 TL |
| 10 |
12,01 TL |
120,14 TL |
| 11 |
11,10 TL |
122,11 TL |
| 12 |
10,34 TL |
124,09 TL |
 |
| Ay |
Taksit Tutarı |
Toplam Tutar |
| 2 |
52,17 TL |
104,34 TL |
| 3 |
35,44 TL |
106,32 TL |
| 4 |
27,07 TL |
108,29 TL |
| 5 |
22,05 TL |
110,27 TL |
| 6 |
18,71 TL |
112,24 TL |
| 7 |
16,32 TL |
114,21 TL |
| 8 |
14,52 TL |
116,19 TL |
| 9 |
13,13 TL |
118,18 TL |
| 10 |
12,01 TL |
120,14 TL |
| 11 |
11,10 TL |
122,11 TL |
| 12 |
10,34 TL |
124,09 TL |
Vadeli Değil Kampanyalı Al !
1kg Yük Hücresi + HX711 Modül Ağırlık Ölçüm Seti isimli ürün ile alakalı tarafınıza teklif verebilmemiz için aşağıdaki formu eksiksiz olarak doldurunuz. Bilgilerinizin bize ulaşmasının ardından en kısa sürede teklifimizi tarafınıza ileteceğiz.